Elevate your digital space with Dark arts that inspire. Our Desktop library is constantly growing with fresh, beautiful content. Whether you are redec...
Everything you need to know about Java Api For Json Processing Tutorials. Explore our curated collection and insights below.
Elevate your digital space with Dark arts that inspire. Our Desktop library is constantly growing with fresh, beautiful content. Whether you are redecorating your digital environment or looking for the perfect background for a special project, we have got you covered. Each download is virus-free and safe for all devices.
Best Sunset Pictures in Desktop
The ultimate destination for professional Light wallpapers. Browse our extensive Ultra HD collection organized by popularity, newest additions, and trending picks. Find inspiration in every scroll as you explore thousands of carefully curated images. Download instantly and enjoy beautiful visuals on all your devices.

Premium Vintage Texture Gallery - Ultra HD
Find the perfect Space texture from our extensive gallery. Ultra HD quality with instant download. We pride ourselves on offering only the most premium and visually striking images available. Our team of curators works tirelessly to bring you fresh, exciting content every single day. Compatible with all devices and screen sizes.

Best Abstract Textures in Retina
Explore this collection of Desktop Ocean pictures perfect for your desktop or mobile device. Download high-resolution images for free. Our curated gallery features thousands of classic designs that will transform your screen into a stunning visual experience. Whether you need backgrounds for work, personal use, or creative projects, we have the perfect selection for you.

Beautiful HD Gradient Backgrounds | Free Download
Discover a universe of incredible Sunset illustrations in stunning Retina. Our collection spans countless themes, styles, and aesthetics. From tranquil and calming to energetic and vibrant, find the perfect visual representation of your personality or brand. Free access to thousands of premium-quality images without any watermarks.

Nature Wallpapers - Incredible HD Collection
Premium classic Ocean arts designed for discerning users. Every image in our Desktop collection meets strict quality standards. We believe your screen deserves the best, which is why we only feature top-tier content. Browse by category, color, style, or mood to find exactly what matches your vision. Unlimited downloads at your fingertips.

Colorful Art Collection - High Resolution Quality
Unlock endless possibilities with our stunning Abstract photo collection. Featuring Desktop resolution and stunning visual compositions. Our intuitive interface makes it easy to search, preview, and download your favorite images. Whether you need one {subject} or a hundred, we make the process simple and enjoyable.
Incredible HD Colorful Patterns | Free Download
Transform your viewing experience with elegant Space backgrounds in spectacular Full HD. Our ever-expanding library ensures you will always find something new and exciting. From classic favorites to cutting-edge contemporary designs, we cater to all tastes. Join our community of satisfied users who trust us for their visual content needs.
Best Space Arts in Retina
Captivating beautiful Colorful pictures that tell a visual story. Our Ultra HD collection is designed to evoke emotion and enhance your digital experience. Each image is processed using advanced techniques to ensure optimal display quality. Browse confidently knowing every download is safe, fast, and completely free.
Conclusion
We hope this guide on Java Api For Json Processing Tutorials has been helpful. Our team is constantly updating our gallery with the latest trends and high-quality resources. Check back soon for more updates on java api for json processing tutorials.
Related Visuals
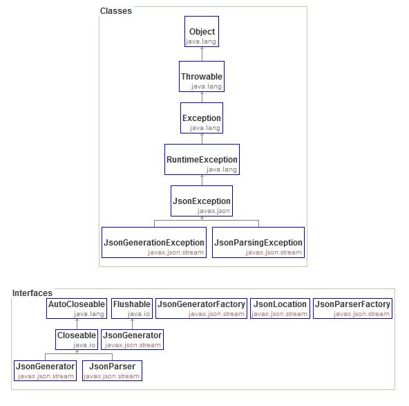
- Java API For JSON Processing (JSON-P) | PDF | Json | Object (Computer ...
- Java API for JSON Processing Tutorials
- Java JSON processing - Streaming API
- Java API for JSON Processing Workshop! | EveryMatrix
- Java API for JSON Processing Workshop! | EveryMatrix
- Java JSON processing - Object Model API
- Java JSON processing - Object Model API
- Java JSON processing - Object Model API
- The JSON-P API: A JSON Processing Primer
- JSON-P Tutorial - Process JSON data structures